日前,福建省教育厅印发《关于公布第十六届福建省大学生职业规划大赛获奖名单的通知》。据了解,全省高校共选送302名学生选手和59位课程教师代表参加本届省级预赛,省教育厅组织开展省级预赛网评和举办现场总决赛,最终决出成长赛道、就业赛道和教学赛道的金奖、银奖、铜奖和优秀奖,并评选出优秀指导教师奖和优秀组织奖。
通知要求,各高校要认真贯彻落实习近平总书记关于做好高校毕业生就业工作的重要指示批示精神和全国2024届高校毕业生就业创业工作视频会议要求,积极开展大学生职业发展和就业指导课程教学与赛事活动,强化职业规划理念,引导大学生树立正确的价值观、职业观、成才观,从实际出发找准职业定位,持续提升职业素养、职业技能和就业竞争力,促进高校毕业生实现高质量充分就业。
第十六届福建省大学生职业规划大赛获奖名单
一、成长赛道
(一)职教组

(二)高教组

二、就业赛道
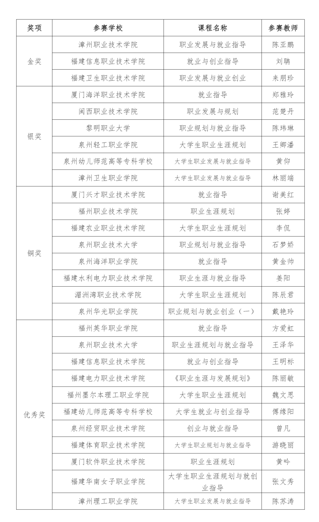
(一)职教组

(二)高教组

三、教学赛道
(一)职教组

(二)高教组

四、优秀指导教师奖

五、优秀组织奖(14个)
华侨大学
厦门大学
福州大学
福建师范大学
福建农林大学
福建中医药大学
泉州职业技术大学
闽江师范高等专科学校
福州职业技术学院
漳州职业技术学院
福建信息职业技术学院
福建农业职业技术学院
黎明职业大学
福建卫生职业技术学院
报道链接:第十六届福建省大学生职业规划大赛获奖名单公布